某项工程,钢筋混凝土结构,地下2层,地上18层,基础为整体底板,混凝土工程量为840m3,整体底板的底标高为-6m,钢门窗框、木门,采用集中空调设备。施工...

作者: tihaiku 人气: - 评论: 0
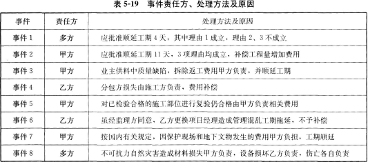
问题 某项工程,钢筋混凝土结构,地下2层,地上18层,基础为整体底板,混凝土工程量为840m3,整体底板的底标高为-6m,钢门窗框、木门,采用集中空调设备。施工组织设计确定,土方采用大开挖放坡施工方案,开挖土方工期20天。浇筑底板混凝土24小时连续施工,需4天。施工过程中发生如下事件: 事件1:施工单位在合同协议条款约定的开工日期前7天提交了一份请求报告,报告请求延期10天开工,其理由为: (1)电力部门通知,施工用电变压器在开工4天后才能安装完毕。 (2)由铁路部门运输的5台属于施工单位自有的施工主要机械在开工后8天才能运到施工现场。 (3)为工程开工所必需的辅助施工设施在开工后10天才能投入使用。 事件2:基坑开挖进行18天时,发现-6m深地基仍为软土地基.与地质报告不符。监理工程师及时进行了以下工作: (1)通知施工单位配合勘察单位利用2天时间查明地基情况。 (2)通知业主与设计单位洽商修改基础设计,设计时问为5天交图。确定局部基础深度加深到-7.5m,混凝土工程量增加70m3。 (3)通知施工单位修改土方施工方案,加深开挖,增大放坡,开挖土方需要4天。 事件3:工程所需的200个钢门窗框是由业主负责供货,钢门窗框运达施工单位工地仓库,并经入库验收。施工过程中进行质量检验时,发现有10个钢窗框有较大变形,甲方代表即下令施工单位拆除,经检查原因属于钢窗框使用材料不符合要求。 事件4:由施工单位供货并选择的分包商将集中空调安装完毕,进行联动无负荷试车时需电力部门和施工单位及有关外部单位进行某些配合工作。试车检验结果表明,该集中空调设备的某些主要部件存在严重质量问题,需要更换,分包方增加工作量和费用。 事件5:在基础回填过程中,总包单位已按规定取土样,试验合格。监理工程师对填土质量表示异议,责成总包单位再次取样复验,结果合格。 事件6:结构施工期间,总包单位经总监理工程师同意更换了原项目经理,组织管理一度失调,导致封顶时间延误8天。总包单位以总监理工程师同意为由,要求给予适当工期补偿。 事件7:在基础开挖中遇有地下文物,乙方采取了必要的保护措施。为此,向业主要求索赔。 事件8:由于台风原因施工现场建筑材料损失价值20万元,施工机械损坏损失10万元。甲方伤1人,乙方伤3人,救治费用6万元。 工程项目合同价为1750万元,该工程签订的合同为可调值合同,合同报价期为3月,合同工期为12个月,每季度结算一次。工程开工日期为4月1日。施工单位第四季度完成产值是710万元。 工程人工费、材料费构成比例以及相关季度造价指数如表5—18所示: 在施工过程中,发生如下几项事件: (1)4月,在基础开挖过程中,个别部位实际土质与给定地质资料不符造成施工费用增加2.5万元,相应工序持续时间增加了4天;(TF=5) (2)5月,施工单位为了保证施工质量,扩大基础底面,开挖量增加导致费用增加3.0万元,相应工序持续时间增加了3天;(TF=4) (3)7月,在主体工程中,因施工图设计有误,实际工程量增加导致费用增加3.8万元,相应工序持续时间增加了2天;(TF=3) (4)8月,进入雨季施工,恰逢20年一遇的暴雨,造成施工直接费用损失2.5万元,工期增加了4天。 以上事件中,除第4项外,其余工序均未发生在关键线路上,并对总工期无影响。针对上述事件,施工单位提出如下索赔要求: (1)增加合同工期13天; (2)增加费用11.8万元。 问题: 1.说明事件1至事件8中事件责任方及处理方法。 2.4月至8月发生的索赔事件如何处理。 3.计算第四季度应确定的工程结算款。
选项
答案
解析 问题1: 问题2: 事件1费用索赔成立,工期不予延长。因为业主提供的地质资料与实际情况不符是承包商不可预见的。 事件2费用索赔不成立,工期索赔不成立,该工作属于承包商采取的质量保证措施。 事件3费用索赔成立,工期不予延长,因为设计方案有误属于业主方责任。 事件4费用索赔不成立,工期可以延长。因为异常的气候条件的变化承包商不应得到费用补偿。 问题3: 应批准的结算款额为: P=710(0.15+0.28116.8/100.0+0.18100.6/100.8+0.13110.5/102.0+0.0795.6/93.6+0.0998.9/100.2+0.0493.7/95.4+0.0695.5/93.4)=7101.0588≈751.75(万元)

相关内容:工程,钢筋混凝土,结构,地下,地上,基础,整体,底板,混凝土,工程量,标高,钢门,窗框,木门,空调设备,施工

猜你喜欢

发表评论
更多 网友评论0 条评论)
暂无评论

Copyright © 2012-2014 恰考网 Inc. 保留所有权利。 Powered by tikuer.com

页面耗时0.0328秒, 内存占用1.06 MB, Cache:redis,访问数据库19次