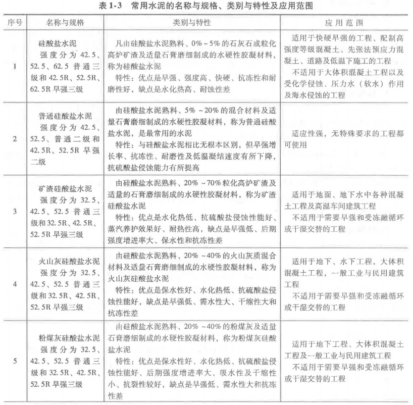
高温车间和有耐热、耐火要求的混凝土结构应选用( )。A.普通硅酸盐水泥 B.矿渣硅酸盐水泥 C.火山灰质硅酸盐水泥 D.粉煤灰硅酸盐水泥

作者: tihaiku 人气: - 评论: 0
问题 高温车间和有耐热、耐火要求的混凝土结构应选用( )。
选项 A.普通硅酸盐水泥 B.矿渣硅酸盐水泥 C.火山灰质硅酸盐水泥 D.粉煤灰硅酸盐水泥
答案 B
解析 本题考查的是掺混合材料的硅酸盐水泥。矿渣硅酸盐水泥适用于高温车间和有耐热、耐火要求的混凝土结构。

相关内容:高温,车间,要求,混凝土,结构,硅酸盐,水泥,矿渣,火山,灰质,粉煤灰

猜你喜欢

发表评论
更多 网友评论0 条评论)
暂无评论

Copyright © 2012-2014 恰考网 Inc. 保留所有权利。 Powered by tikuer.com

页面耗时0.0419秒, 内存占用1.05 MB, Cache:redis,访问数据库20次