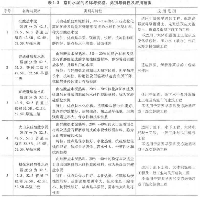
( )宜用于大体积混凝土工程。A.铝酸盐水泥 B.硅酸盐水泥 C.普通硅酸盐水泥 D.粉煤灰硅酸盐水泥 E.火山灰硅酸盐水泥

作者: tihaiku 人气: - 评论: 0
问题 ( )宜用于大体积混凝土工程。
选项 A.铝酸盐水泥 B.硅酸盐水泥 C.普通硅酸盐水泥 D.粉煤灰硅酸盐水泥 E.火山灰硅酸盐水泥
答案 DE
解析 火山灰硅酸盐水泥的适用范围:适用于地下、水下工程,大体积混凝土工程,一般工业与民用建筑工程,不适用于需要早强和受冻融循环或干湿交替的工程。粉煤灰硅酸盐水泥适用于地下工程、大体积混凝土工程及一般工业与民用建筑工程,不适用于需要早强和受冻融循环或干湿交替的工程。

相关内容:体积,混凝土,工程,水泥,硅酸盐,粉煤灰,火山灰

猜你喜欢

发表评论
更多 网友评论0 条评论)
暂无评论

Copyright © 2012-2014 恰考网 Inc. 保留所有权利。 Powered by tikuer.com

页面耗时0.0266秒, 内存占用1.04 MB, Cache:redis,访问数据库17次