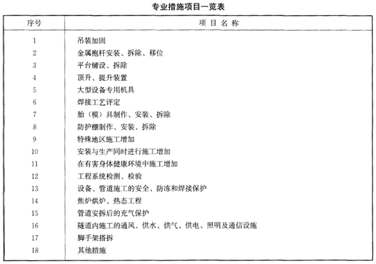
根据《通用安装工程工程量计算规范》GB50856--2013的规定,属于安装专业措施项目的有(  )。A.焊接工艺评定 B.工程系统检测、检验 C.吊...

作者: tihaiku 人气: - 评论: 0
问题 根据《通用安装工程工程量计算规范》GB50856--2013的规定,属于安装专业措施项目的有(  )。
选项 A.焊接工艺评定 B.工程系统检测、检验 C.吊装加固 D.二次搬运
答案 ABC
解析 2020版教材P118 本题的考点是措施项目清单内容中专业措施项目。 选项D属于安全文明施工及其他措施项目。

相关内容:根据,通用安装工程工程量计算规范,GB50856--2013,规定,专业,措施,目的,焊接,工艺,评定,工程,系统,检测,检验

猜你喜欢

发表评论
更多 网友评论0 条评论)
暂无评论

访问排行

Copyright © 2012-2014 恰考网 Inc. 保留所有权利。 Powered by tikuer.com

页面耗时0.0304秒, 内存占用1.05 MB, Cache:redis,访问数据库19次