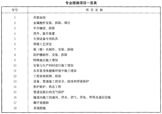
根据《通用安装工程工程量计算规范》,属于安装专业措施项目的有()。A.脚手架搭拆 B.冬雨季施工增加 C.特殊地区施工增加 D.已完工程及设备保护

作者: tihaiku 人气: - 评论: 0
问题 根据《通用安装工程工程量计算规范》,属于安装专业措施项目的有()。
选项 A.脚手架搭拆 B.冬雨季施工增加 C.特殊地区施工增加 D.已完工程及设备保护
答案 AC
解析 本题的考点是措施项目清单内容中专业措施项目。 2020版教材P118-121

相关内容:根据,通用安装工程工程量计算规范,专业,措施,目的,脚手架,搭拆,施工,地区,工程,设备,保护

猜你喜欢

发表评论
更多 网友评论0 条评论)
暂无评论

访问排行

Copyright © 2012-2014 恰考网 Inc. 保留所有权利。 Powered by tikuer.com

页面耗时0.0416秒, 内存占用1.05 MB, Cache:redis,访问数据库19次