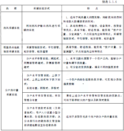
为保证地板表面温度均匀,地板辐射采暖系统的加热管布置应采用的形式有( )。A.平行排管 B.枝形排管 C.蛇形排管 D.蛇形盘管

作者: tihaiku 人气: - 评论: 0
问题 为保证地板表面温度均匀,地板辐射采暖系统的加热管布置应采用的形式有( )。
选项 A.平行排管 B.枝形排管 C.蛇形排管 D.蛇形盘管
答案 ACD
解析 2020版教材P239

相关内容:地板,表面,温度,辐射,采暖,系统,应采,形式,平行,蛇形,盘管

猜你喜欢

发表评论
更多 网友评论0 条评论)
暂无评论

访问排行

Copyright © 2012-2014 恰考网 Inc. 保留所有权利。 Powered by tikuer.com

页面耗时0.0306秒, 内存占用1.04 MB, Cache:redis,访问数据库16次