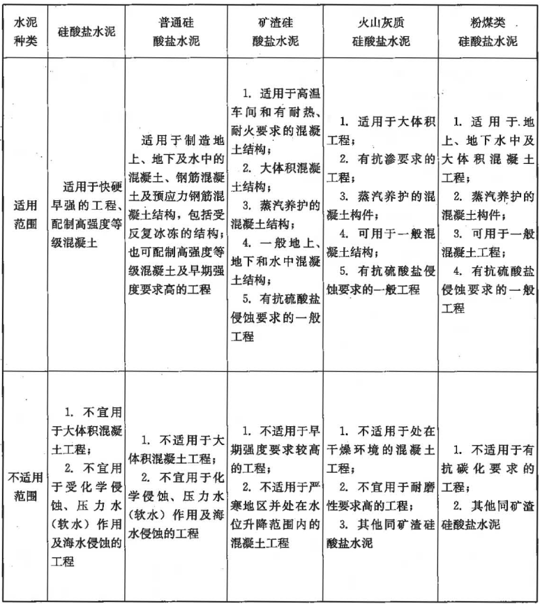
大体积混凝土工程适用水泥为( )。A.普通硅酸盐水泥 B.铝酸盐水泥 C.火山灰质硅酸盐水泥 D.硅酸盐水泥

作者: tihaiku 人气: - 评论: 0
问题 大体积混凝土工程适用水泥为( )。
选项 A.普通硅酸盐水泥 B.铝酸盐水泥 C.火山灰质硅酸盐水泥 D.硅酸盐水泥
答案 C
解析 硅酸盐水泥因水化过程放出大量的热,故不宜用于大体积混凝土构筑物。水泥熟料掺入非活性混合材料如矿渣、粉煤灰、火山灰质混合材料可以减少水化热,宜用于大体积混凝土构件。 铝酸盐水泥不宜用于大体积混凝土工程;不能用于与碱溶液接触的工程;不得与未硬化的硅酸盐水泥混凝土接触使用,更不得与硅酸盐水泥或石灰混合使用;不能蒸汽养护,不宜在高温季节施工。 新教材P120-129

相关内容:体积,混凝土,工程,水泥,硅酸盐,火山,灰质

猜你喜欢

发表评论
更多 网友评论0 条评论)
暂无评论

访问排行

Copyright © 2012-2014 恰考网 Inc. 保留所有权利。 Powered by tikuer.com

页面耗时0.0322秒, 内存占用1.05 MB, Cache:redis,访问数据库19次