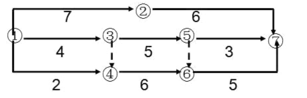
双代号网络图如下图所示,工作3-5 的总时差为( )。 A. 1 B.2 C. 3 D.4

作者: tihaiku 人气: - 评论: 0
问题 双代号网络图如下图所示,工作3-5 的总时差为( )。
选项 A. 1 B.2 C. 3 D.4
答案 A
解析

相关内容:代号,网络,图如,下图,工作,时差

猜你喜欢

发表评论
更多 网友评论0 条评论)
暂无评论

访问排行

Copyright © 2012-2014 恰考网 Inc. 保留所有权利。 Powered by tikuer.com

页面耗时0.0359秒, 内存占用1.04 MB, Cache:redis,访问数据库18次