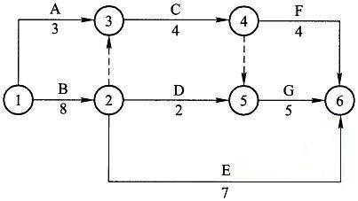
下列双代号网络图中,非关键工作有()。 A.工作B B.工作C C.工作D D.工作E E.工作F

作者: tihaiku 人气: - 评论: 0
问题 下列双代号网络图中,非关键工作有()。
选项 A.工作B B.工作C C.工作D D.工作E E.工作F
答案 CDE
解析 教材P141页 自始至终全部由关键工作组成的线路为关键线路,或线路上总的工作持续时间最长的线路为关键线路。关键线路以外的工作均为非关键工作:关键线路(1--2—3—4—5—6)。除此之外的ADFE工作为非关键工作。

相关内容:代号,网络,图中,非关键,工作

猜你喜欢

发表评论
更多 网友评论0 条评论)
暂无评论

访问排行

Copyright © 2012-2014 恰考网 Inc. 保留所有权利。 Powered by tikuer.com

页面耗时0.0313秒, 内存占用1.05 MB, Cache:redis,访问数据库19次