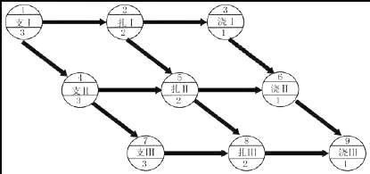
某单代号网络计划如下图所示(时间单位:天),工作5 的最迟完成时间是( )。 A.10 B.9 C.8 D.7

作者: tihaiku 人气: - 评论: 0
问题 某单代号网络计划如下图所示(时间单位:天),工作5 的最迟完成时间是( )。
选项 A.10 B.9 C.8 D.7
答案 B
解析

相关内容:某单,代号,网络,计划,下图,时间,单位,工作

猜你喜欢

发表评论
更多 网友评论0 条评论)
暂无评论

访问排行

Copyright © 2012-2014 恰考网 Inc. 保留所有权利。 Powered by tikuer.com

页面耗时0.0686秒, 内存占用1.04 MB, Cache:redis,访问数据库17次