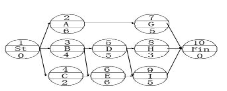
某分部工程的单代号网络计划如图所示(时间单位:天),正确的有( )。 A. 有两条关键线路 B. 计算工期为15 C. 工作G 的总时差和自由时差均...

作者: tihaiku 人气: - 评论: 0
问题 某分部工程的单代号网络计划如图所示(时间单位:天),正确的有( )。
选项 A. 有两条关键线路 B. 计算工期为15 C. 工作G 的总时差和自由时差均为4 D. 工作D. 和I 之间的实践间隔为1 E 工作H 的自由时差为2
答案 BCD
解析

相关内容:分部,工程,单代号,代号,网络,计划,如图,时间,单位,关键,线路,工期,工作,时差

猜你喜欢

发表评论
更多 网友评论0 条评论)
暂无评论

访问排行

Copyright © 2012-2014 恰考网 Inc. 保留所有权利。 Powered by tikuer.com

页面耗时0.0521秒, 内存占用1.04 MB, Cache:redis,访问数据库14次