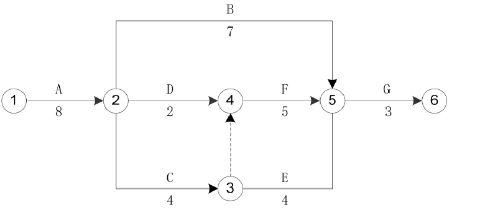
某双代号网络计划如下图所示(时间:天),则工作D 的自由时差是( )天。 A. 3 B. 2 D. 0

作者: tihaiku 人气: - 评论: 0
问题 某双代号网络计划如下图所示(时间:天),则工作D 的自由时差是( )天。
选项 A. 3 B. 2 D. 0
答案 B
解析 本题考核的是双代号网络计划有关时间参数的计算。自由时差等于紧后工作的最早开始时间减去本工作的最早完成时间,图中,工作A的紧后工作是工作B、工作C、工作D,工作D和工作C的紧后工作是工作F,由标号法易得总工期为20天,关键线路为:A-C-F-G,工作F的最早开始时间为12,工作D的最早完成时间为10,所以工作D的自由时差为2天。综上所述,正确选项为B。

相关内容:某双,代号,网络,计划,下图,时间,工作,时差

猜你喜欢

发表评论
更多 网友评论0 条评论)
暂无评论

访问排行

Copyright © 2012-2014 恰考网 Inc. 保留所有权利。 Powered by tikuer.com

页面耗时0.0814秒, 内存占用1.05 MB, Cache:redis,访问数据库18次