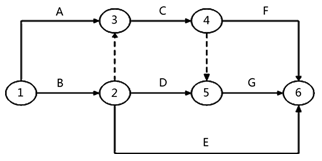
双代号网络图如下图所示,正确的是( )。 A.工作C、D应同时完成 B.工作B的紧后工作只有工作C、D C.工作C、D完...

作者: tihaiku 人气: - 评论: 0
问题 双代号网络图如下图所示,正确的是( )。
选项 A.工作C、D应同时完成 B.工作B的紧后工作只有工作C、D C.工作C、D完成后即可进行工作G D.工作D完成后即可进行工作F
答案 C
解析 根据题中所给图示可知: 1. 工作C、D一不定需要同时完成;2. 工作B的紧后工作有工作C、D、E; 3. 工作G的紧前工作有工作C、D,即工作C、D完成后即可进行工作G; 4. 工作F的紧前工作是C,即工作C完成后即可进行工作F。

相关内容:代号,网络,图如,下图,工作,同时,只有

猜你喜欢

发表评论
更多 网友评论0 条评论)
暂无评论

访问排行

Copyright © 2012-2014 恰考网 Inc. 保留所有权利。 Powered by tikuer.com

页面耗时0.0493秒, 内存占用1.03 MB, Cache:redis,访问数据库13次