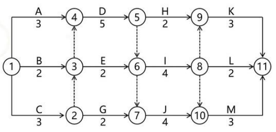
某双代号网络计划如下图所示(时间:天),则该网络计划的关键路线有( )条。 A.1 B.4 C.6 D.8

作者: tihaiku 人气: - 评论: 0
问题 某双代号网络计划如下图所示(时间:天),则该网络计划的关键路线有( )条。
选项 A.1 B.4 C.6 D.8
答案 C
解析

相关内容:某双,代号,网络,计划,下图,时间,关键,路线

猜你喜欢

发表评论
更多 网友评论0 条评论)
暂无评论

访问排行

Copyright © 2012-2014 恰考网 Inc. 保留所有权利。 Powered by tikuer.com

页面耗时0.0504秒, 内存占用1.04 MB, Cache:redis,访问数据库17次