某单代号网络计划如下图(时间单位:天),其计算工期为( )天。 A、20 B、26 C、22 D、24

作者: tihaiku 人气: - 评论: 0
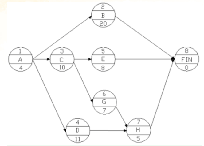
问题 某单代号网络计划如下图(时间单位:天),其计算工期为( )天。
选项 A、20 B、26 C、22 D、24
答案 B
解析 【知识点】单代号搭接网络计划的时间参数计算。网络图的关键线路为:A→C→G→H→Fin或者1→3→6→7→8。总工期为26天。参见教材P139。

相关内容:某单,代号,网络,计划,下图,时间,单位,工期

猜你喜欢

发表评论
更多 网友评论0 条评论)
暂无评论

访问排行

Copyright © 2012-2014 恰考网 Inc. 保留所有权利。 Powered by tikuer.com

页面耗时0.0331秒, 内存占用1.04 MB, Cache:redis,访问数据库17次