某工程双代号网络计划如下图,已标出各项工作的最早开始时间(ESi-j)、最迟开始时间(LSi-j)和持续时间(Di-j)。该网络计划表明()。 A、...

作者: tihaiku 人气: - 评论: 0
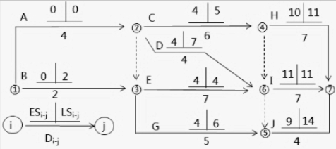
问题 某工程双代号网络计划如下图,已标出各项工作的最早开始时间(ESi-j)、最迟开始时间(LSi-j)和持续时间(Di-j)。该网络计划表明()。
选项 A、工作C和工作E均为关键工作 B、工作B的总时差和自由时差相等 C、工作D的总时差和自由时差相等 D、工作G的总时差、自由时差分别为2天和0天 E、工作J的总时差和自由时差相等
答案 BCDE
解析 本题考查的是双代号网络计划时间参数的计算。选项C,工作C不是关键工作。参见教材P134。

相关内容:工程,代号,网络,计划,下图,工作,时间

猜你喜欢

发表评论
更多 网友评论0 条评论)
暂无评论

访问排行

Copyright © 2012-2014 恰考网 Inc. 保留所有权利。 Powered by tikuer.com

页面耗时0.0400秒, 内存占用1.04 MB, Cache:redis,访问数据库18次