在矩阵组织结构中,当纵向和横向工作部门的指令发生矛盾时,应由下图中( )进行协调或决策。 A、X1、X2、X3中的一个 B、Y1、Y2、Y3中...

作者: tihaiku 人气: - 评论: 0
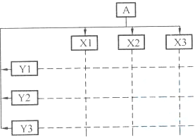
问题 在矩阵组织结构中,当纵向和横向工作部门的指令发生矛盾时,应由下图中( )进行协调或决策。
选项 A、X1、X2、X3中的一个 B、Y1、Y2、Y3中的一个 C、协商解决 D、A
答案 D
解析 新教材P20 组织结构在项目管理中的应用。在矩阵组织结构中,当纵向和横向工作部门的指令发生矛盾时,由该组织系统的最高指挥者(部门),即图中的A进行协调或决策。

相关内容:矩阵,组织结构,纵向,横向,工作部门,指令,应由,图中,决策

猜你喜欢

发表评论
更多 网友评论0 条评论)
暂无评论

访问排行

Copyright © 2012-2014 恰考网 Inc. 保留所有权利。 Powered by tikuer.com

页面耗时0.0360秒, 内存占用1.05 MB, Cache:redis,访问数据库19次