建设工程项目决策阶段策划中,属于组织策划的是( ) A. 融资方案 B. 项目编码体系分析 C. 项目的规模、组成 D. 项目效益分析

作者: tihaiku 人气: - 评论: 0
问题 建设工程项目决策阶段策划中,属于组织策划的是( ) A. 融资方案 B. 项目编码体系分析 C. 项目的规模、组成 D. 项目效益分析
选项
答案 B
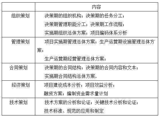
解析 本题主要考查建设工程项目决策阶段策划的工作内容。 建设工程项目决策阶段策划的工作内容如下表: 由上表可知,属于组织策划的是项目编码体系分析。A项属于经济策划,D项属于经济策划,故错误。 综上所述,本题正确答案为B。

相关内容:建设,工程项目,决策,阶段,策划,组织策划,融资,方案,项目,编码,体系,分析,目的,规模,效益

猜你喜欢

发表评论
更多 网友评论0 条评论)
暂无评论

访问排行

Copyright © 2012-2014 恰考网 Inc. 保留所有权利。 Powered by tikuer.com

页面耗时0.0374秒, 内存占用1.04 MB, Cache:redis,访问数据库17次