关于施工总承包和施工总承包管理的说法,正确的是( )。 A. 施工总承包管理模式中,分包合同价对业主是透明的 B. 施工总承包招标和施工总承包管...

作者: tihaiku 人气: - 评论: 0
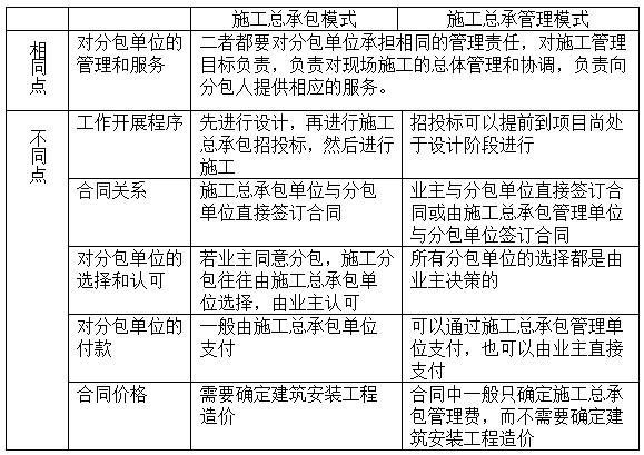
问题 关于施工总承包和施工总承包管理的说法,正确的是( )。 A. 施工总承包管理模式中,分包合同价对业主是透明的 B. 施工总承包招标和施工总承包管理的招标均可以不依赖完整的施工图 C. 业主在施工总承包和施工总承包管理模式下,对分包单位的选择和认可权是相同的 D. 施工总承包管理单位负责施工现场的总体管理和协调,对项目目标控制不承担责任 E. 施工总承包模式与施工总承管理模式的相同之处在于总包单位对分包单位的管理责任
选项
答案 AE
解析 本题主要考查施工总承包模式和施工总承包管理模式的相关内容。 A项:施工总承包管理模式下对各个分包单位的工程款项可以通过施工总承包管理单位支付,也可以由业主直接支付。在施工总承包管理模式下,分包合同价对业主是透明的,所以A项正确。 E项:由上表可知,施工总承包模式与施工总承管理模式的相同之处在于总包单位对分包单位的管理责任,故E项正确。 B项:在施工总承包模式下一般以施工图设计为投标报价的基础,要求有全面的项目设计,而施工总承包管理单位可根据部分设计图进行招标。所以B项错误。 C项:一般情况下,当采用施工总承包管理模式时,分包合同由业主与分包单位直接签订,但每一个分包人的选择和每一个分包合同的签订都要经过施工总承包管理单位的认可,因为施工总承包管理单位要承担施工总体管理和目标控制的人物和责任。而当采用施工总承包模式时,分包单位由施工总承包单位选择,由业主认可。所以两种模式下对分包商的选择和认可权不同,C项错误。 D项:施工总承包管理单位不仅要做好管理与协调工作,还要对建设项目投资、进度、质量等方面目标控制承担责任。所以D项错误。 综上所述,本题正确选项为AE项。

相关内容:施工,管理,说法,管理模式,合同价,业主,招标,总承

猜你喜欢

发表评论
更多 网友评论0 条评论)
暂无评论

访问排行

Copyright © 2012-2014 恰考网 Inc. 保留所有权利。 Powered by tikuer.com

页面耗时0.0390秒, 内存占用1.05 MB, Cache:redis,访问数据库18次