施工项目经理检查施工进度时,发现施工进度滞后是由于其自身材料采购的原因造成的,则为纠正进度偏差可以采取的组织措施是( )。 A. 调整采购部门管理...

作者: tihaiku 人气: - 评论: 0
问题 施工项目经理检查施工进度时,发现施工进度滞后是由于其自身材料采购的原因造成的,则为纠正进度偏差可以采取的组织措施是( )。 A. 调整采购部门管理人员 B. 调整材料采购价格 C. 增加材料采购的资金投入 D. 变更材料采购合同
选项
答案 A
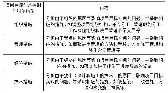
解析 本题考核的是项目的进度控制。 项目目标动态控制的纠偏措施分为:组织措施;管理措施;经济措施;技术措施。 由于检查施工进度落后,发现是自身材料采购原因,调整采购部门管理人员属于组织措施中调整项目管理班子成员。 综上所述,正确选项为A。

相关内容:施工,项目,经理,检查,进度,材料采购,原因,偏差,组织,措施,调整,采购,部门,管理

猜你喜欢

发表评论
更多 网友评论0 条评论)
暂无评论

访问排行

Copyright © 2012-2014 恰考网 Inc. 保留所有权利。 Powered by tikuer.com

页面耗时0.0384秒, 内存占用1.05 MB, Cache:redis,访问数据库19次