下列项目目标动态控制的纠偏措施中,属于技术措施的有( )。 A. 调整项目管理工作流程组织 B. 调整进度控制的方法和手段 C. 改进施工方法...

作者: tihaiku 人气: - 评论: 0
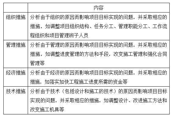
问题 下列项目目标动态控制的纠偏措施中,属于技术措施的有( )。 A. 调整项目管理工作流程组织 B. 调整进度控制的方法和手段 C. 改进施工方法 D. 选择高效的施工机具 E. 调整项目管理任务分工
选项
答案 CD
解析 本题考查的是项目目标动态控制的纠偏措施。 项目目标动态控制的纠偏措施主要包括: CD项:CD项属于技术措施。故CD项正确。 B项:B项属于管理措施。故B项错误。 AE项:AE项属于组织措施。故AE项错误。 综上所述,本题正确答案为CD 。

相关内容:项目,目标,动态,控制,措施,技术,调整,项目管理,工作流程,组织,进度,方法,手段,施工

猜你喜欢

发表评论
更多 网友评论0 条评论)
暂无评论

访问排行

Copyright © 2012-2014 恰考网 Inc. 保留所有权利。 Powered by tikuer.com

页面耗时0.0356秒, 内存占用1.05 MB, Cache:redis,访问数据库19次