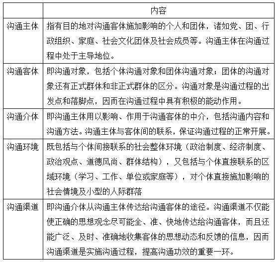
沟通过程的要素中,包括沟通内容和沟通方法的是( )。 A. 沟通主体 B. 沟通客体 C. 沟通渠道 D. 沟通介体

作者: tihaiku 人气: - 评论: 0
问题 沟通过程的要素中,包括沟通内容和沟通方法的是( )。 A. 沟通主体 B. 沟通客体 C. 沟通渠道 D. 沟通介体
选项
答案 D
解析 本题主要考查沟通过程。 由界定来看,沟通过程应包括五个要素,即沟通主体、沟通客体、沟通介体、沟通环境、沟通渠道。 综上所述,本题正确答案为D。

相关内容:过程,要素,内容,方法,主体,客体,渠道

猜你喜欢

发表评论
更多 网友评论0 条评论)
暂无评论

访问排行

Copyright © 2012-2014 恰考网 Inc. 保留所有权利。 Powered by tikuer.com

页面耗时0.0392秒, 内存占用1.05 MB, Cache:redis,访问数据库20次