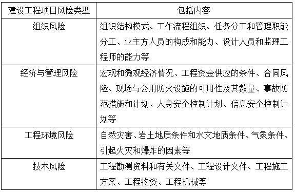
建设工程项目风险可分为组织风险、经济与管理风险、工程环境风险和技术风险等,下列风险因素中属于技术风险的是( )。 A. 事故防范计划 B. 现场...

作者: tihaiku 人气: - 评论: 0
问题 建设工程项目风险可分为组织风险、经济与管理风险、工程环境风险和技术风险等,下列风险因素中属于技术风险的是( )。 A. 事故防范计划 B. 现场防火设施 C. 工程设计文件 D. 一般技工的能力
选项
答案 C
解析 本题主要考查建设工程项目的风险类型。 C项:属于技术风险,故C项正确。 AB项:属于经济与管理风险。故AB项错误。 D项:属于组织风险,故D项错误。 综上所述,本题正确选项为C项。

相关内容:建设,工程项目,风险,组织,经济,管理,工程,环境,技术,因素,事故,计划,现场

猜你喜欢

发表评论
更多 网友评论0 条评论)
暂无评论

访问排行

Copyright © 2012-2014 恰考网 Inc. 保留所有权利。 Powered by tikuer.com

页面耗时0.0341秒, 内存占用1.05 MB, Cache:redis,访问数据库20次