工程施工阶段建设监理工作的主要任务中,属于施工阶段投资控制工作的是( )。 A. 监督施工单位严格按照施工合同规定的工期组织施工 B. 监督施工...

作者: tihaiku 人气: - 评论: 0
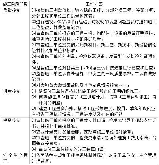
问题 工程施工阶段建设监理工作的主要任务中,属于施工阶段投资控制工作的是( )。 A. 监督施工单位严格按照施工合同规定的工期组织施工 B. 监督施工单位对各类土木和混凝土试件按规定进行检查和抽查 C. 建立计量支付签证台账,定期与施工单位核对清算 D. 建立工程进度台账,核对工程形象进度,按月、季和年度向 业主报告工程执行情况、工程进度以及存在的问题
选项
答案 C
解析 本题主要考查监理工作投资控制。 工程施工阶段建设监理工作的主要任务如下表: C项:“建立计量支付签证台账,定期与施工单位核对清算”属于监理工程师施工阶段投资控制工作。所以C项正确。 A项:“监督施工单位严格按照施工合同规定的工期组织施工”属于监理工程师施工阶段进度控制工作。所以A项错误。 B项:“监督施工单位对各类土木和混凝土试件按规定进行检查和抽查”属于监理工程师施工阶段质量控制工作。所以B项错误。 D项: “建立工程进度台账,核对工程形象进度,按月、季和年度向业主报告工程执行情况、工程进度以及存在的问题”属于监理工程师施工阶段进度控制工作。所以D项错误。 综上所述,本题正确选项为C。

相关内容:工程施工,阶段,建设监理,工作,任务,施工,投资,控制,监督,严格按照,合同,工期,组织

猜你喜欢

发表评论
更多 网友评论0 条评论)
暂无评论

访问排行

Copyright © 2012-2014 恰考网 Inc. 保留所有权利。 Powered by tikuer.com

页面耗时0.0394秒, 内存占用1.05 MB, Cache:redis,访问数据库19次