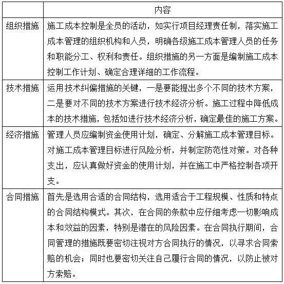
下列施工成本管理的措施中,属于经济措施的有( )。 A. 明确成本管理人员的工作任务和责、权、利 B. 对不同的技术方案进行技术经济分析 C....

作者: tihaiku 人气: - 评论: 0
问题 下列施工成本管理的措施中,属于经济措施的有( )。 A. 明确成本管理人员的工作任务和责、权、利 B. 对不同的技术方案进行技术经济分析 C. 编制资金使用计划,确定施工成本管理目标 D. 防止分包商的索赔
选项
答案 C
解析 本题主要考查施工成本管理的措施。 为了取得施工成本管理的理想成效,应当从多方面采取措施实施管理,通常可以将这些措施归纳为四个方面: C项:属于经济措施,故C项正确。 A项:属于组织措施, 故A项错误。 B项:属于技术措施, 故B项错误。 D项:属于合同措施,故D项错误。 综上所述,本题正确答案为C。

相关内容:施工,成本管理,措施,经济,人员,工作任务,技术,方案,经济分析

猜你喜欢

发表评论
更多 网友评论0 条评论)
暂无评论

访问排行

Copyright © 2012-2014 恰考网 Inc. 保留所有权利。 Powered by tikuer.com

页面耗时0.0322秒, 内存占用1.05 MB, Cache:redis,访问数据库18次