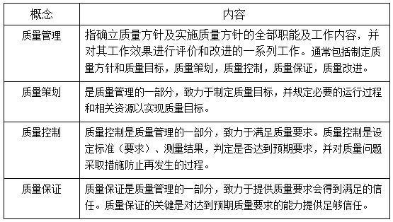
根据(GB/T l9000-2008)质量管理体系标准,确立质量方针及实施质量方针的全部职能及工作内容,并对其工作效果进行评价和改进的一系列工作称为( ...

作者: tihaiku 人气: - 评论: 0
问题 根据(GB/T l9000-2008)质量管理体系标准,确立质量方针及实施质量方针的全部职能及工作内容,并对其工作效果进行评价和改进的一系列工作称为( )。 A. 质量保证 B. 质量控制 C. 质量管理 D. 质量计划
选项
答案 C
解析 本题主要考查质量管理的概念。 综上所述,本题正确选项是C项。

相关内容:根据,l9000-2008,质量,管理体系,标准,方针,工作内容,工作,效果

发表评论
更多 网友评论0 条评论)
暂无评论

访问排行

Copyright © 2012-2014 恰考网 Inc. 保留所有权利。 Powered by tikuer.com

页面耗时0.0280秒, 内存占用1.05 MB, Cache:redis,访问数据库19次