在建设工程项目质量控制的系统过程中,事中控制是指( )。 A. 对质量活动的行为约束和对质量活动过程和结果的检查与监控 B. 对质量计划的调整和...

作者: tihaiku 人气: - 评论: 0
问题 在建设工程项目质量控制的系统过程中,事中控制是指( )。 A. 对质量活动的行为约束和对质量活动过程和结果的检查与监控 B. 对质量计划的调整和对质量偏差的纠正 C. 对质量活动的行为约束和对质量活动结果的评价认定 D. 对质量活动前准备工作和质量活动过程的监督控制
选项
答案 A
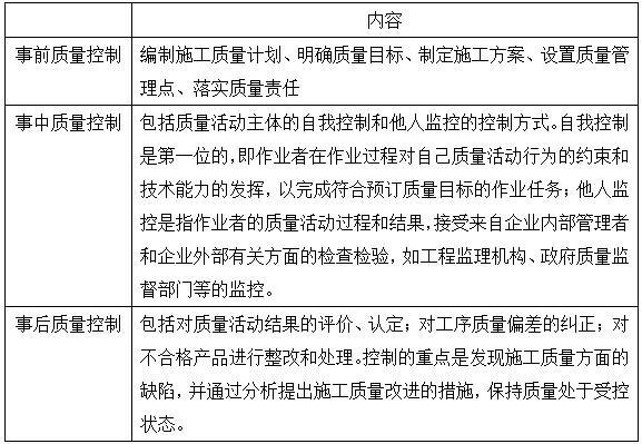
解析 本题考核的是建设工程项目质量控制系统。 质量控制的基本环节: 由上表可知,事中控制是指对质量活动的行为约束和对质量活动过程和结果的检查与监控。 综上所述,本题正确答案为A。

相关内容:建设,工程项目,质量,控制,系统,事中,活动,行为,约束,过程,结果,检查,监控,计划,调整

猜你喜欢

发表评论
更多 网友评论0 条评论)
暂无评论

访问排行

Copyright © 2012-2014 恰考网 Inc. 保留所有权利。 Powered by tikuer.com

页面耗时0.0460秒, 内存占用1.05 MB, Cache:redis,访问数据库20次