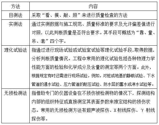
对防水层进行蓄水或淋水实验,体现了现场质量检查方法中的( )。 A. 目测法 B. 实测法 C. 理化试验法 D. 无损检测法

作者: tihaiku 人气: - 评论: 0
问题 对防水层进行蓄水或淋水实验,体现了现场质量检查方法中的( )。 A. 目测法 B. 实测法 C. 理化试验法 D. 无损检测法
选项
答案 C
解析 本题主要考查施工质量控制的基本内容和方法。 因此,防水层进行蓄水或淋水实验属于理化试验法。 综上所述,本题正确选项为C项。

相关内容:防水层,蓄水,实验,现场,方法,实测,理化,试验,无损检测

猜你喜欢

发表评论
更多 网友评论0 条评论)
暂无评论

访问排行

Copyright © 2012-2014 恰考网 Inc. 保留所有权利。 Powered by tikuer.com

页面耗时0.0401秒, 内存占用1.05 MB, Cache:redis,访问数据库19次