下列施工现场质量检查,属于实测法检查的有( )。 A. 肉眼观察墙面喷涂的密实度 B. 用敲击工具检查地面砖铺贴的密实度 C. 用直尺检查地面...

作者: tihaiku 人气: - 评论: 0
问题 下列施工现场质量检查,属于实测法检查的有( )。 A. 肉眼观察墙面喷涂的密实度 B. 用敲击工具检查地面砖铺贴的密实度 C. 用直尺检查地面的平整度 D. 用锤吊线检查墙面的垂直度 E. 现场检测混凝土试件的抗压强度
选项
答案 CD
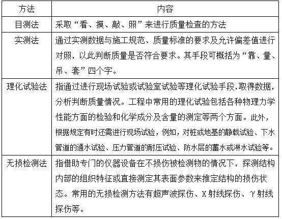
解析 本题主要考查施工现场质量检查方法。 实测法的手段可概括为“靠、量、吊、套”四个字。具体内容如下: CD项属于实测法检查,AB项属于目测法,E项属于理化试验法。 综上所述,本题正确答案为CD。

相关内容:施工,现场,实测,检查,肉眼,墙面,喷涂,密实度,工具,面砖,铺贴,直尺,地面

猜你喜欢

发表评论
更多 网友评论0 条评论)
暂无评论

访问排行

Copyright © 2012-2014 恰考网 Inc. 保留所有权利。 Powered by tikuer.com

页面耗时0.0441秒, 内存占用1.04 MB, Cache:redis,访问数据库17次