施工质量验收中需要对观感进行验收的有( )。 A. 检验批 B. 分项工程 C. 分部工程 D. 单位工程 E. 单项工程

作者: tihaiku 人气: - 评论: 0
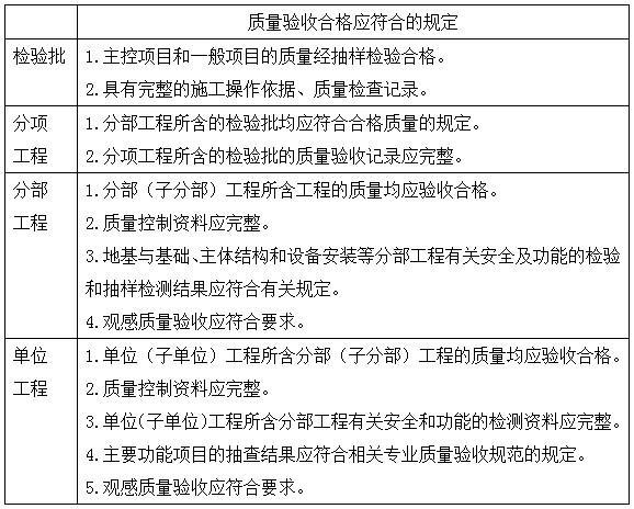
问题 施工质量验收中需要对观感进行验收的有( )。 A. 检验批 B. 分项工程 C. 分部工程 D. 单位工程 E. 单项工程
选项
答案 CD
解析 本题主要考查建筑工程质量验收的内容, 根据《建设工程施工质量验收统一标准》的规定如下:    施工质量验收中需要对观感进行验收的有分部工程和单位工程。 综上所述,本题正确答案为CD。

相关内容:施工,质量,验收,中需,观感,检验,分项,工程,分部,单位,单项

猜你喜欢

发表评论
更多 网友评论0 条评论)
暂无评论

访问排行

Copyright © 2012-2014 恰考网 Inc. 保留所有权利。 Powered by tikuer.com

页面耗时0.0281秒, 内存占用1.04 MB, Cache:redis,访问数据库18次