当实行施工总承包管理模式或CM模式时,业主与施工总承包管理单位或CM单位的合同一般采用( )。 A. 单价合同 B. 固定总价合同 C. 成本...

作者: tihaiku 人气: - 评论: 0
问题 当实行施工总承包管理模式或CM模式时,业主与施工总承包管理单位或CM单位的合同一般采用( )。 A. 单价合同 B. 固定总价合同 C. 成本加酬金合同 D. 可变动单价合同
选项
答案 C
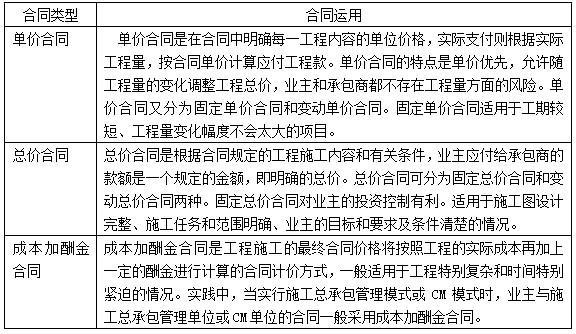
解析 本题主要考查合同类型。 各种合同类型及运用如下表: 综上所述,本题正确选项是C项。

相关内容:施工,管理模式,模式,业主,管理,单位,合同,单价,总价,成本

猜你喜欢

发表评论
更多 网友评论0 条评论)
暂无评论

访问排行

Copyright © 2012-2014 恰考网 Inc. 保留所有权利。 Powered by tikuer.com

页面耗时0.0345秒, 内存占用1.04 MB, Cache:redis,访问数据库16次