在建设工程项目中,工程采购项目的履约担保金额一般为合同价的( )。 A. 10~20% B. 10~30% C. 20~30% D. 30~50%

作者: tihaiku 人气: - 评论: 0
问题 在建设工程项目中,工程采购项目的履约担保金额一般为合同价的( )。 A. 10~20% B. 10~30% C. 20~30% D. 30~50%
选项
答案 D
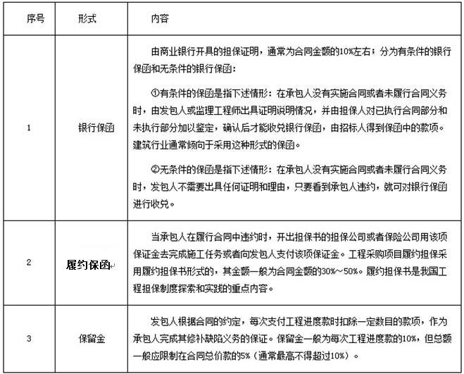
解析 本题主要考查履约担保金额。 履约担保的形式如下图: 在建设工程项目中,工程采购项目的履约担保金额一般为合同价的30~50%。 综上所述,本题正确选项是D项。

相关内容:建设工程,工程,采购,目的,履约,担保,金额,合同价

猜你喜欢

发表评论
更多 网友评论0 条评论)
暂无评论

访问排行

Copyright © 2012-2014 恰考网 Inc. 保留所有权利。 Powered by tikuer.com

页面耗时0.0340秒, 内存占用1.05 MB, Cache:redis,访问数据库19次