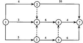
(2009年)某工程双代号网络计划如下图所示,其中关键线路有()条。 A.1 B.2 C.3 D.4

作者: tihaiku 人气: - 评论: 0
问题 (2009年)某工程双代号网络计划如下图所示,其中关键线路有()条。
选项 A.1 B.2 C.3 D.4
答案 B
解析 (2)关键线路和关键工作。在关键线路法(CPM)中,线路上所有工作的持续时间总和称为该线路的总持续时间。总持续时间最长的线路称为关键线路,关键线路的长度就是网络计划的总工期。如图所示,线路①→③→⑤→⑦和①→③→④→⑥→⑦的持续时间最长为15天,故有2条关键线路。

相关内容:2009年,工程,代号,网络,计划,下图,关键,线路

猜你喜欢

发表评论
更多 网友评论0 条评论)
暂无评论

访问排行

Copyright © 2012-2014 恰考网 Inc. 保留所有权利。 Powered by tikuer.com

页面耗时0.0349秒, 内存占用1.05 MB, Cache:redis,访问数据库19次