(2014年)某工程双代号网络计划如下图所示,其中关键线路有( )条。 A.2 B.3 C.4 D.5

作者: tihaiku 人气: - 评论: 0
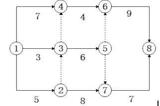
问题 (2014年)某工程双代号网络计划如下图所示,其中关键线路有( )条。
选项 A.2 B.3 C.4 D.5
答案 B
解析 该题主要考察的是:关键线路的判断 关键线路有三条,分别为:①→④→⑥→⑧;①→②→⑦→⑧;①→②→③→⑤→⑥→⑧。工期为20。

相关内容:2014年,工程,代号,网络,计划,下图,关键,线路

猜你喜欢

发表评论
更多 网友评论0 条评论)
暂无评论

访问排行

Copyright © 2012-2014 恰考网 Inc. 保留所有权利。 Powered by tikuer.com

页面耗时0.0549秒, 内存占用1.05 MB, Cache:redis,访问数据库19次