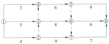
某工程双代号网络计划如下图所示,其中关键线路有( )条。 A.4 B.3 C.2 D.1

作者: tihaiku 人气: - 评论: 0
问题 某工程双代号网络计划如下图所示,其中关键线路有( )条。
选项 A.4 B.3 C.2 D.1
答案 B
解析 新教材P129 采用标号法确定关键线路有①→③→⑥→⑦→⑧,①→③→④→⑤→⑧和①→②→⑦→⑧。网络计划的计划工期为20。

相关内容:工程,代号,网络,计划,下图,关键,线路

猜你喜欢

发表评论
更多 网友评论0 条评论)
暂无评论

访问排行

Copyright © 2012-2014 恰考网 Inc. 保留所有权利。 Powered by tikuer.com

页面耗时0.0387秒, 内存占用1.04 MB, Cache:redis,访问数据库14次