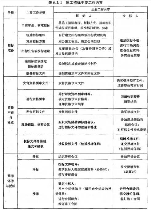
施工招标过程在组建招标组织之前需要完成的工作是()。A.申请审批、核准招标 B.策划招标方案 C.发布招标公告 D.编制资格预审文件

作者: tihaiku 人气: - 评论: 0
问题 施工招标过程在组建招标组织之前需要完成的工作是()。
选项 A.申请审批、核准招标 B.策划招标方案 C.发布招标公告 D.编制资格预审文件
答案 A
解析 新教材P314

相关内容:施工,招标,过程,组织,需要,工作,申请,审批,策划,方案,招标公告,编制,资格,预审,文件

猜你喜欢

发表评论
更多 网友评论0 条评论)
暂无评论

访问排行

Copyright © 2012-2014 恰考网 Inc. 保留所有权利。 Powered by tikuer.com

页面耗时0.0517秒, 内存占用1.05 MB, Cache:redis,访问数据库18次