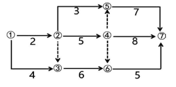
某工程双代号网络计划如下图所示,其中关键线路有( )条。 A.1 B.2 C.3 D.4

作者: tihaiku 人气: - 评论: 0
问题 某工程双代号网络计划如下图所示,其中关键线路有( )条。
选项 A.1 B.2 C.3 D.4
答案 B
解析 考点:标号法。关键线路为:①-②-④-⑦和①-③-⑥-⑦。

相关内容:工程,代号,网络,计划,下图,关键,线路

猜你喜欢

发表评论
更多 网友评论0 条评论)
暂无评论

访问排行

Copyright © 2012-2014 恰考网 Inc. 保留所有权利。 Powered by tikuer.com

页面耗时0.0919秒, 内存占用1.05 MB, Cache:redis,访问数据库19次