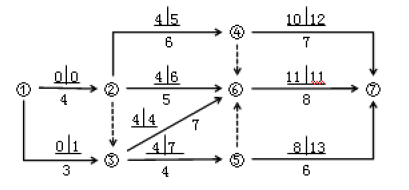
某工程双代号网络计划中各项工作最早开始时间和最迟开始时间如下图所示,工作1~3 的自由时差为( )。 A.1 B.2 C.3 D.4

作者: tihaiku 人气: - 评论: 0
问题 某工程双代号网络计划中各项工作最早开始时间和最迟开始时间如下图所示,工作1~3 的自由时差为( )。
选项 A.1 B.2 C.3 D.4
答案 A
解析 考点:工作法。工作 1~3 的自由时差为 4-3-0=1。

相关内容:工程,代号,网络,计划,工作,时间,下图,时差

猜你喜欢

发表评论
更多 网友评论0 条评论)
暂无评论

访问排行

Copyright © 2012-2014 恰考网 Inc. 保留所有权利。 Powered by tikuer.com

页面耗时0.0609秒, 内存占用1.05 MB, Cache:redis,访问数据库19次