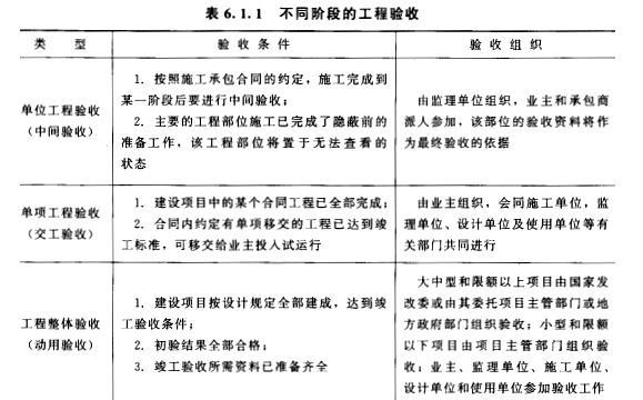
(2015年)关于建设项目竣工验收,下列说法正确的是( )。A.单位工程的验收由施工单位组织 B.大型项目单位工程的验收由国家发改委组织 C.小型项目...

作者: tihaiku 人气: - 评论: 0
问题 (2015年)关于建设项目竣工验收,下列说法正确的是( )。
选项 A.单位工程的验收由施工单位组织 B.大型项目单位工程的验收由国家发改委组织 C.小型项目的整体验收由项目主管部门组织 D.工程保修书不属于竣工验收的条件
答案 C
解析 小型和限额以下项目地整体验收由项目主管部门组织。选项A,单位工程的验收由监理单位组织。选项B,大型项目的整体验收由国家发改委组织。选项D,工程保修书属于竣工验收的条件之一。

相关内容:2015年,建设项目,验收,说法,单位,工程,组织,国家,项目

猜你喜欢

发表评论
更多 网友评论0 条评论)
暂无评论

访问排行

Copyright © 2012-2014 恰考网 Inc. 保留所有权利。 Powered by tikuer.com

页面耗时0.0346秒, 内存占用1.05 MB, Cache:redis,访问数据库18次