认真阅读下列材料,并按要求作答。 根据上述材料完成下列任务: (1)简要说明“行进间运球”的.教学重点、难点。 (2)如何指导水平二的学生练习,...

作者: tihaiku 人气: - 评论: 0
问题 认真阅读下列材料,并按要求作答。 根据上述材料完成下列任务: (1)简要说明“行进间运球”的.教学重点、难点。 (2)如何指导水平二的学生练习,试拟定教学目标。 (3)依据拟定的教学目标,设计易犯错误的纠正方法并说明理由。
选项
答案
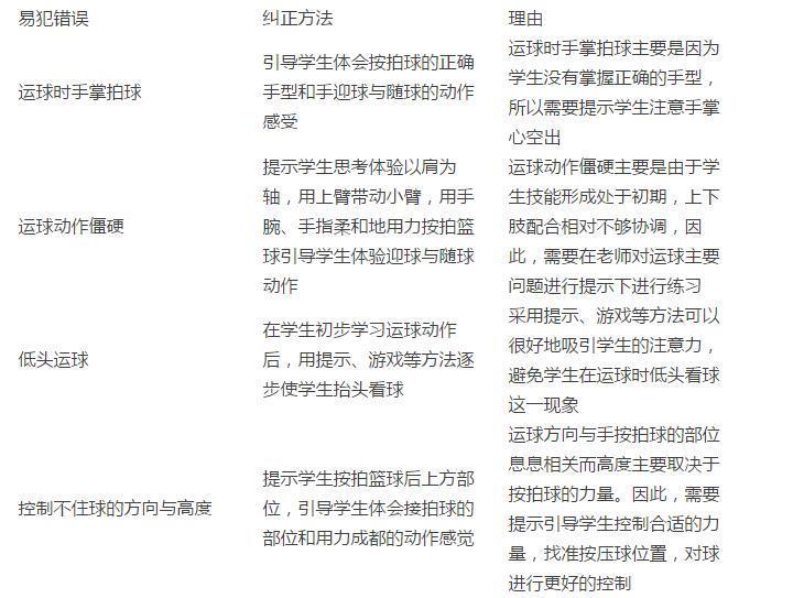
解析 【参考答案】 (1)①教学重点:手指控制球时的部位与运球方向,按排球的力量与身体的协调配合。 ②教学难点:跑动与运球的协调配合。 (2)知识与技能目标:通过示范和讲解,学生了解行进间运球的动作结构,理解行进间运球在篮球运球技术中的重要性。掌握用手指按压球的后上方的动作要领,运球时注意拍球力量与身体协调配合。 过程与方法目标:通过练习,学生能提高篮球运球能力,发展力量、速度、协调等身体素质。 情感态度与价值观目标:学生能提高对篮球项目学习的兴趣,培养团结协作、机智勇敢、勇于拼搏的意志品质。 (3)

相关内容:材料,要求,根据,任务,简要,行进间运球,教学,重点,难点,指导,水平,学生,练习

猜你喜欢

发表评论
更多 网友评论0 条评论)
暂无评论

Copyright © 2012-2014 恰考网 Inc. 保留所有权利。 Powered by tikuer.com

页面耗时0.0384秒, 内存占用1.05 MB, Cache:redis,访问数据库20次