请根据上述材料完成下列任务。 (1)简要分析文本的写作特点。(10分) (2)指导中年段学生学习本文,试拟定教学目标,教学重点和难点。(10分) ...

作者: tihaiku 人气: - 评论: 0
问题 请根据上述材料完成下列任务。 (1)简要分析文本的写作特点。(10分) (2)指导中年段学生学习本文,试拟定教学目标,教学重点和难点。(10分) (3)根据拟定的教学目标,设计新授课导入环节并说明设计意图。(20分)
选项
答案
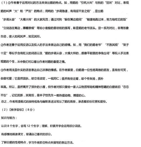
解析

相关内容:根据,材料,任务,简要,分析,文本,写作,特点,指导,段学生,学生,本文,教学,目标,重点,难点

猜你喜欢

发表评论
更多 网友评论0 条评论)
暂无评论

Copyright © 2012-2014 恰考网 Inc. 保留所有权利。 Powered by tikuer.com

页面耗时0.0299秒, 内存占用1.05 MB, Cache:redis,访问数据库20次