某工程项目总承包单位根据图纸工作之间的逻辑关系绘制了施工进度计划网络图(时间单位:天),逻辑关系表见下图。施工过程中发生了如下事件: 事件一:在实际...

作者: tihaiku 人气: - 评论: 0
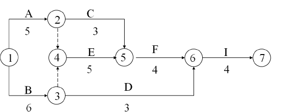
问题 某工程项目总承包单位根据图纸工作之间的逻辑关系绘制了施工进度计划网络图(时间单位:天),逻辑关系表见下图。施工过程中发生了如下事件: 事件一:在实际施工过程中,由于遇到5 年罕见特大暴雨,致使工作F 拖延2 天完成,因施工质量返工,致使工作D 拖延3 天完成,施工单位就工作F、D 分别提出2 天和3 天的工期索赔。 事件二:施工工程中,施工单位采购的水泥进场时,项目部及监理工程师对其品种,级别进行了检查,并按照同一生产厂家、同一级别,袋装水泥不超过200t 为一个检验批对相应指标进行了抽样复验。 事件三:项目部编制了泥浆护壁钻孔灌注桩施工方案,明确了清孔换浆、下钢筋笼和钢导管、浇筑水下混凝土、二次清孔、终孔验收、成桩的施工顺序。监理工程师认为该施工顺序存在问题,要求整改。 【问题】 1.绘制双代号网络图,找出关键线路并计算计划工期。 2.事件一中,施工单位的各项索赔是否合理,并分别说明理由。 3.事件二中,水泥进场时还要对哪些内容进行检查?水泥抽样复验的指标有哪些?补充袋装水泥检验批抽样复验的划分依据? 4.指出事件三中泥浆护壁钻孔灌注桩施工正确的工艺流程。
选项
答案
解析 1. 关键线路①→③→④→⑤→⑥→⑦工期为19 天。 2.(1)工作F 索赔2 天成立,理由:工作F 是关键工作,拖延2 天会使总工期拖延2 天,且发生5年罕见特大暴雨属于不可抗力,延误的工期可以顺延,所以工作F 索赔2天成立。 (2)工作D 索赔3 天不成立,理由:工作D 拖延3 天对总工期没有影响,且情况是由于施工单位自身原因造成的,所以工作D 索赔3 天不成立。 3.(1)水泥包装或散装仓号、出厂日期,水泥出厂合格证、产品说明说及出厂检测报告。 (2)抗压强度、抗折强度、安定性、凝结时间 (3)同一品种、同一批号且连续进场的水泥 4.清孔换浆(终孔验收(下钢筋笼和钢导管(二次清孔(浇筑水下混凝土(成桩

相关内容:工程项目,单位,根据,图纸,工作,逻辑,关系,施工,进度,计划,网络,时间,表见,下图,如下,事件,实际

猜你喜欢

发表评论
更多 网友评论0 条评论)
暂无评论

访问排行

Copyright © 2012-2014 恰考网 Inc. 保留所有权利。 Powered by tikuer.com

页面耗时0.0249秒, 内存占用1.05 MB, Cache:redis,访问数据库18次