【背景资料】某人防工程,建筑面积 5000m2,地下一层,层高 4.0m,基础埋深为自然地面以下 6.5m,建设单位委托监理单位对工程实施全过程监理,建设...

作者: tihaiku 人气: - 评论: 0
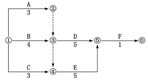
问题 【背景资料】某人防工程,建筑面积 5000m2,地下一层,层高 4.0m,基础埋深为自然地面以下 6.5m,建设单位委托监理单位对工程实施全过程监理,建设单位和某施工单位根据《建设工程施工合同(示范文本)》签订了施工合同。工程施工过程中发生了下列事件: 事件一:施工单位进场后,根据建设单位提供的原场区内方格控制网坐标进行该建筑物的定位测设。 事件二:在基坑施工前,施工总承包单位要求专业分包单位组织召开深基坑专项施工方案专家论证会, 本工程勘察单位项目技术负责人作为专家之一,对专项方案提出不少合理化建议。 事件三:工程楼板组织分段施工,某一段各工序的逻辑关系见下表: 事件四:基坑施工过程中,因工期较紧,专业分包单位夜间连续施工。挖掘机、桩机等施工机械噪音较大,附近居民意见很大,到有关部门投诉,有关部门责成总承包单位严格遵守文明施工作业时间段规定,现场噪音不得超过国家标准《建筑施工场界噪声限值》的规定。 【问题】 1.事件一中,建筑物细部点定位测设有哪几种方法?本工程最适宜采用的方法是哪一种? 2.事件二中存在哪些不妥?并分别说明理由。 3.根据事件三表中给出的逻辑关系,绘制双代号网络计划图。并指出网络计划的关键线路(用工作表示),计算该双代号网络计划的计算工期以及工作 A 和工作 C 的总时差分别为多少。 4.事件四中,根据文明施工要求,在居民密集区进行强噪音施工,作业时间段有什么具体规定?特殊情况需要昼夜连续施工,需做好哪些工作?
选项
答案
解析 1.事件一中,建筑物细部点定位测设的方法有:直角坐标法、极坐标法、角度前方交会法和距离交会法。本工程适宜采用的方法是直角坐标法。 2.(1)不妥之处一:专业分包单位组织召开基坑专项施工方案专家论证会。 理由:按有关规定,实行施工总承包的,由施工总承包单位组织召开专家论证会。 (2)不妥之处二:本项目勘察单位项目技术负责人作为专家组成员。 理由:按有关规定,专家组成员应当由5名及以上符合相关专业要求的专家组成,本项目参建各方的人员不得以专家身份参加专家论证会。 3.补充双代号网络计划紧前紧后关系表格如下: (1)双代号网络计划图如下: (2)关键线路为:B→D→F和B→E→F。 (3)工期为10d。 (4)工作A和工作C的总时差均为1。 4.(1)凡在居民密集区进行强噪声施工作业时,要严格控制施工作业时间,晚间作业不超过22时,早晨作业不早于6时。 (2)特殊情况下需昼夜施工时,应采取降噪措施,办理夜间施工许可证明,并公告附近社区居民。 (会同建设单位做好周围居民的工作,同时报工地所在地的环保部门备案后方可施工)

相关内容:背景,资料,人防,工程,建筑面积,5000m2,地下,层高,基础,自然,地面,建设单位,委托,监理单位,工程实施,全过程,监理,建设

猜你喜欢

发表评论
更多 网友评论0 条评论)
暂无评论

访问排行

Copyright © 2012-2014 恰考网 Inc. 保留所有权利。 Powered by tikuer.com

页面耗时0.0450秒, 内存占用1.05 MB, Cache:redis,访问数据库19次