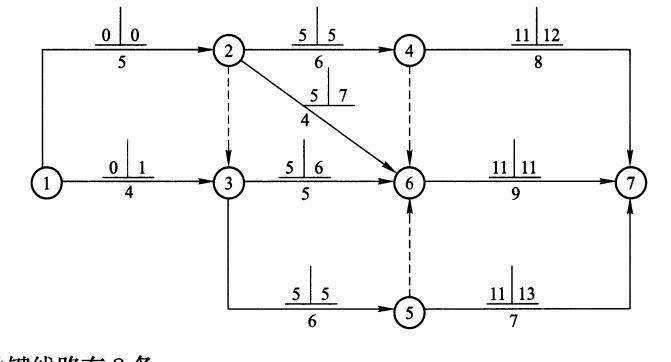
某工程双代号网络计划如下图所示,图中已标出每项工作的最早开始时间和最迟开始时间,该计划表明( )。 A、关键线路有2 条 B、工作①→③与工作③→...

作者: tihaiku 人气: - 评论: 0
问题 某工程双代号网络计划如下图所示,图中已标出每项工作的最早开始时间和最迟开始时间,该计划表明( )。
选项 A、关键线路有2 条 B、工作①→③与工作③→⑥的总时差相等 C、工作②→⑥的总时差与自由时差相等 D、工作③→⑥的总时差与自由时差不等 E、工作④→⑦与工作⑤→⑦的自由时差相等
答案 ABC
解析

相关内容:工程,代号,网络,计划,下图,图中,工作,时间,关键,线路

猜你喜欢

发表评论
更多 网友评论0 条评论)
暂无评论

访问排行

Copyright © 2012-2014 恰考网 Inc. 保留所有权利。 Powered by tikuer.com

页面耗时0.0295秒, 内存占用1.04 MB, Cache:redis,访问数据库18次