某工程项目总承包单位根据工作之间的逻辑关系绘制了施工进度计划网络图(时间单位:月),并经总经理工程师和业主确认。施工过程中发生了如下事件: ...

作者: tihaiku 人气: - 评论: 0
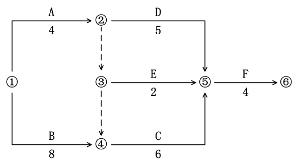
问题 某工程项目总承包单位根据工作之间的逻辑关系绘制了施工进度计划网络图(时间单位:月),并经总经理工程师和业主确认。施工过程中发生了如下事件: 事件一:施工单位施工至D 工作时,由于业主在细部设计上提出了新要求,设计 单位重新进行了设计。造成D 工作施工时间延长了2 个月,施工单位人工费、机械费损失2 万元,施工单位提出了工期、费用索赔要求。 事件二:施工单位施工到C 工作时,由于业主自行采购的工艺设备提前到场,业 主要求提前工期,施工单位增加了劳动力及材料,将C 工作施工时间缩减至4 个月。 施工单位提出了赶工费2 万元的索赔要求。 【问题】 1.绘制双代号网络图,找出它的关键线路(用工作表示),并写出总工期。 2.事件一、二中,施工单位的各项索赔是否合理,并分别说明理由。 3.指出实际网络计划的关键线路,指出计算工作C、工作E 的总时差,以及实际 总工期。
选项
答案
解析 1.工作之间的逻辑关系,补充如下: 双代号网络图绘制如下: 关键线路是B→C→F,总工期为18 个月 2.事件一:工期索赔不合理。虽然此事件是非承包人原因造成,但是工作D 延长2 个月没有超过总时差,对总工期没有造成影响,所以工期索赔不合理。 事件一:费用索赔合理。此事件是非承包人原因造成,而且给施工企业造成了人工费、机械费损失2万元,所以费用索赔合理。 事件二:费用索赔合理,此事件是由于业主要求提前工期引起,是非承包人原因造成的,由于赶工期所增加的费用2 万元可以向业主提出费用索赔要求,所以费用索赔合理。 3.关键线路还是B→C→F,总工期变为16 个月 工作C 的总时差为0,工作E 的总时差为,6 个月

相关内容:工程项目,单位,根据,工作,逻辑,关系,施工,进度,计划,网络,时间,总经理,工程师,业主,如下,事件

猜你喜欢

发表评论
更多 网友评论0 条评论)
暂无评论

访问排行

Copyright © 2012-2014 恰考网 Inc. 保留所有权利。 Powered by tikuer.com

页面耗时0.0329秒, 内存占用1.05 MB, Cache:redis,访问数据库19次