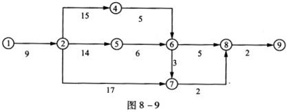
某工程双代号网络计划如图8-9所示,其关键线路有()。A:①—②—④—⑥—⑧—⑨B:①—②—⑤—⑥—⑧—⑨C:①—②—⑦—⑧—⑨D:①—②...

作者: rantiku 人气: - 评论: 0
问题 某工程双代号网络计划如图8-9所示,其关键线路有()。
选项 A:①—②—④—⑥—⑧—⑨ B:①—②—⑤—⑥—⑧—⑨ C:①—②—⑦—⑧—⑨ D:①—②—④—⑥—⑦—⑧—⑨ E:①一②一⑤一⑥一⑦一⑧一⑨
答案 ABDE
解析 自始至终全部由关键工作组成的线路为关键线路,或线路上总的工作持续时间最长的线路为关键线路。A项,总的工作持续时间为:9+15+5+5+2=36;B项,总的工作持续时间为:9+14+6+5+2=36;C项,总的工作持续时间为:9+17+2+2=30;D项,总的工作持续时间为:9+15+5+3+2+2=36;E项,总的工作持续时间为:9+14+6+3+2+2=36。因此,ABDE四项的线路均为关键线路。

猜你喜欢

发表评论
更多 网友评论0 条评论)
暂无评论

访问排行

Copyright © 2012-2014 恰考网 Inc. 保留所有权利。 Powered by tikuer.com

页面耗时0.0332秒, 内存占用1.03 MB, Cache:redis,访问数据库19次