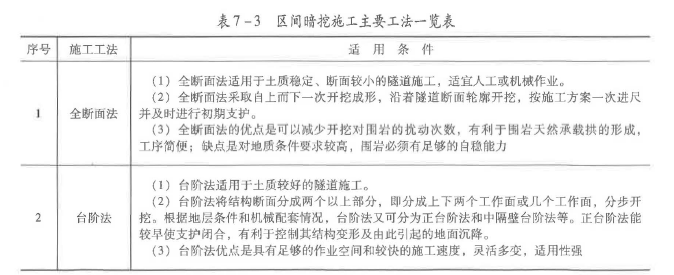
关于全断面法说法正确的有( )A.有利于控制其结构变形及由此引起的地面沉降 B.适用于一般土质或易坍塌的软弱围岩、断面较大的隧道施工 C. 有足够的作...

作者: tihaiku 人气: - 评论: 0
问题 关于全断面法说法正确的有( )
选项 A.有利于控制其结构变形及由此引起的地面沉降 B.适用于一般土质或易坍塌的软弱围岩、断面较大的隧道施工 C. 有足够的作业空间和较快的施工速度,灵活多变,适用性强 D. 优点是可以减少开挖对围岩的扰动次数,有利于围岩天然承载拱的形成,工序简单
答案 D
解析

相关内容:断面,说法,控制,结构,地面,沉降,适用于,土质,易坍塌,围岩,隧道,施工

猜你喜欢

发表评论
更多 网友评论0 条评论)
暂无评论

访问排行

Copyright © 2012-2014 恰考网 Inc. 保留所有权利。 Powered by tikuer.com

页面耗时0.0308秒, 内存占用1.05 MB, Cache:redis,访问数据库19次