患者,男性,20岁。上颌中切牙牙釉质的白色不透明区占牙面的1/2以下,按Dean氟牙症计分为A. 0 B. 0.5 C. 1 D. 2 E. 3

作者: tihaiku 人气: - 评论: 0
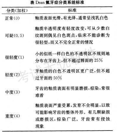
问题 患者,男性,20岁。上颌中切牙牙釉质的白色不透明区占牙面的1/2以下,按Dean氟牙症计分为
选项 A. 0 B. 0.5 C. 1 D. 2 E. 3
答案 D
解析 解析见下表。

猜你喜欢

发表评论
更多 网友评论0 条评论)
暂无评论
错误啦!

错误信息

  • 消息: [程序异常] : MISCONF Redis is configured to save RDB snapshots, but it's currently unable to persist to disk. Commands that may modify the data set are disabled, because this instance is configured to report errors during writes if RDB snapshotting fails (stop-writes-on-bgsave-error option). Please check the Redis logs for details about the RDB error.
  • 文件: /twcms/kongphp/cache/cache_redis.class.php
  • 位置: 第 85 行
    <?php echo 'KongPHP, Road to Jane.'; ?>