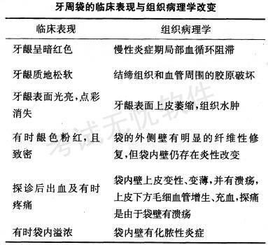
下列不属于牙周袋的临床表现与组织病理改变关系的是A.局部血循环阻滞→牙龈呈暗红色 B.牙龈表面上皮增生→牙龈表面光亮、点彩消失 C.袋壁溃疡→探诊痛 ...

作者: tihaiku 人气: - 评论: 0
问题 下列不属于牙周袋的临床表现与组织病理改变关系的是
选项 A.局部血循环阻滞→牙龈呈暗红色 B.牙龈表面上皮增生→牙龈表面光亮、点彩消失 C.袋壁溃疡→探诊痛 D.袋壁溃疡→探诊后出血 E.袋外侧壁的纤维性增生→质地致密
答案 B
解析 解析见下表。

相关内容:牙周,临床表现,组织,病理,关系,局部,循环,阻滞,牙龈,暗红色,表面,上皮,增生,光亮,点彩,袋壁,溃疡,探诊

猜你喜欢

发表评论
更多 网友评论0 条评论)
暂无评论

访问排行

Copyright © 2012-2014 恰考网 Inc. 保留所有权利。 Powered by tikuer.com

页面耗时0.0658秒, 内存占用1.04 MB, Cache:redis,访问数据库20次