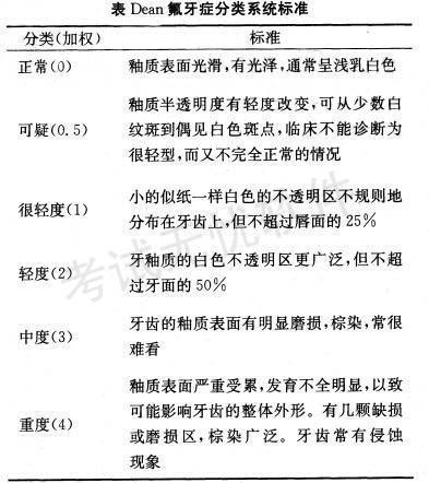
患者,男性,20岁。上颌中切牙牙釉质的白色不透明区占牙面的1/2以下,按Dean氟牙症计分为A. 0 B. 0.5 C. 1 D. 2 E. 3

作者: tihaiku 人气: - 评论: 0
问题 患者,男性,20岁。上颌中切牙牙釉质的白色不透明区占牙面的1/2以下,按Dean氟牙症计分为
选项 A. 0 B. 0.5 C. 1 D. 2 E. 3
答案 D
解析 解析见下表。

相关内容:患者,男性,上颌,白色,不透明区,占牙,氟牙,症计

猜你喜欢

发表评论
更多 网友评论0 条评论)
暂无评论

Copyright © 2012-2014 恰考网 Inc. 保留所有权利。 Powered by tikuer.com

页面耗时0.0290秒, 内存占用1.05 MB, Cache:redis,访问数据库19次